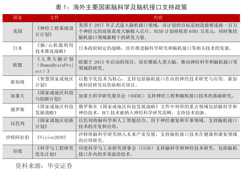
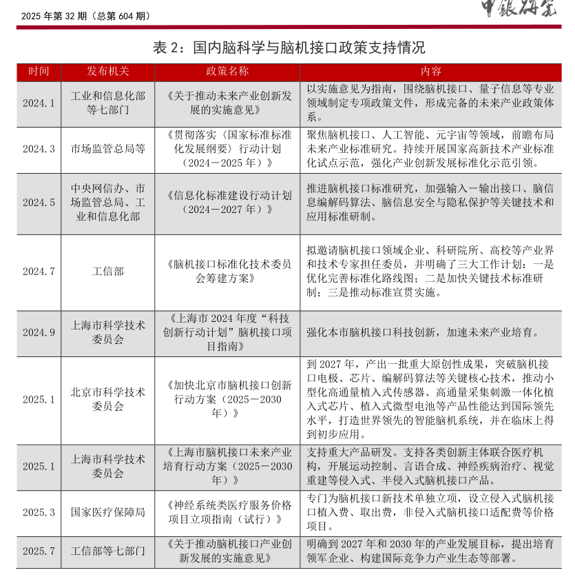
图表内容
表3:我国主要脑机接口上市公司财务数据和估值情况1
全业名称
产业链
细分环节
营收同比
毛利率
净利率
市盈率
市净率
(%)
(%)
(%)
互普医学
上游
材料与芯片
20.61
79.3
28.3
57.1
6.9
冠吴生物
上游
材料与芯片
-6.6
79.5
4.4
164.1
8.2
高德红外
上游
材料与芯片
10.87
40.7
-16.7
亏损
7.8
合科创
上游、中游
材料与芯片、脑电采集
-7.75
23.6
7.7
37.6
1.4
又威科技
上游、中游
采集设备
-2.61
29.9
2.4
179.2
夏旦复华
全产业链
材料与芯片、脑电采集、分
-5.05
35.5
-20.9
析、医疗应用
亏损
7.7



