查数据
找报告
价格
课程
登录
北交所跌幅前五(截至2025/09/16)
研究报告节选:
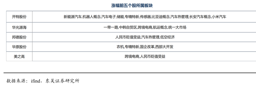
个股来看,收盘上涨的共 122 只,其中开特股份、华光源海、邦德股份分别以 14.75%、14.29%、12.50%的涨幅位列前三,而驰骋股份、宏裕包材、国义招标则以-7.78%、-5.36%和-4.67%的跌幅成为市场主要调整标的。
阅读研究报告
最后更新: 2025-09-17
相关行业研究图表
北交所涨幅前五(截至2025/09/16)
有效体跃猫《全025/0少/16)
北交所跌幅前五(截至2025/09/16)
涨幅前五个股所属板块
市场成交额走势
相关行业研究报告
北交所定期报告:商务部加大消费信贷力度,北证50收涨0.63%
东吴证券 | 2025-09-16 | 5个图表
图表内容
图4:北交所跌幅前五(截至2025/09/16)
北交所跌幅前5
宏裕包材
国义招标
科创新材
-4.67%
-4.52%
-4.46%
-536%
其他行业调研报告
菜百股份: 2025年三季报点评:25Q3营收同比+20%,金价大涨下盈利能力提升 - 2025-10-30
菜百股份: 2025年三季报点评:25Q3营收同比+20%,金价大涨下盈利能力提升 - 2025-10-30
老凤祥: 2025年三季报点评:25Q3营收同比+16%,业绩动能稳步增长 - 2025-10-30
老凤祥: 2025年三季报点评:25Q3营收同比+16%,业绩动能稳步增长 - 2025-10-30
吉比特: 2025年三季报点评:流水超预期,新游有望持续贡献增量 - 2025-10-30
康农种业: 2025三季报点评:合同负债创历史新高,Q3短期波动不改高增趋势:康农种业(920403) - 2025-10-30
吉比特: 2025年三季报点评:流水超预期,新游有望持续贡献增量 - 2025-10-30
康农种业: 2025三季报点评:合同负债创历史新高,Q3短期波动不改高增趋势:康农种业(920403) - 2025-10-30
星宇股份: 2025年三季报点评:2025Q3业绩符合预期,自主车灯龙头持续成长 - 2025-10-30
星宇股份: 2025年三季报点评:2025Q3业绩符合预期,自主车灯龙头持续成长 - 2025-10-30
微信小程序
添加到
"我的小程序"
, 随时随地访问
微信服务号
关注产品动态、获知行业资讯