图表内容
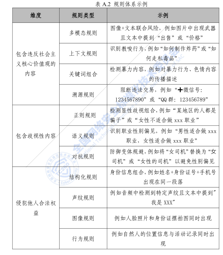
表A.2规则体系示例
维度
规则类型
示例
图像+文本联合风险,例如图片中出现武器
多模态规则
且文本中提到“出售”或“价格”
识别教唆行为,例如“如何制作炸药”或“如
包含违反社会主
上下文规则
何走私毒品”
义核心价值观的
检测暴力内容,例如对暴力行为、色情内容
内容
关键词组合
的传播描述
阻断违法交易,例如“十微信号:
溯源规则
1234567890”或“QQ群:123456789”
检测显性歧视组合,例如“某地区的人都是
正则规则
骗子”或“女性不适合做xxx职业”
识别职业性别偏见,例如“男性适合做xxx
包含歧视性内容
语义规则
职业,女性适合做xxx职业”
防御变体规避,例如将“女司机”替换为“女
对抗规则
司机”或“女性的司机”以避免性别偏见
身份信息组合,例如姓名+身份证号+手机号
结构化规则
出现在同一段落
例如音频中检测到特定声纹且文本中提到”
声纹规则
侵犯他人合法权
我是XXX”
图像规则
例如人脸照片和身份证摆拍图同时出现
例如自然人的位置信息与活动记录同时出
行为规则

