市场成交额走势(截至2026/01/22) - 2026年01月 - 行业研究数据

市场成交额走势(截至2026/01/22)

研究报告节选:

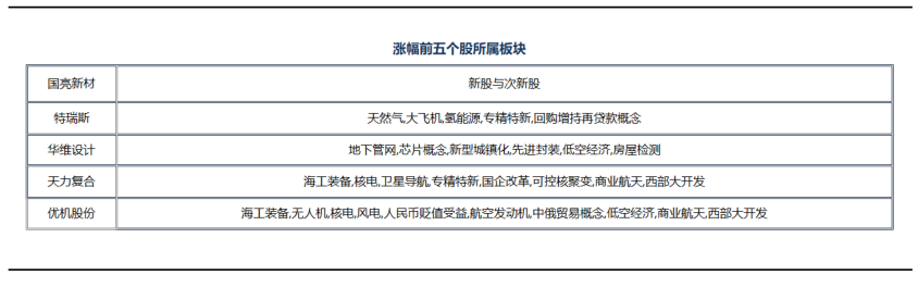
个股来看,收盘上涨的共 204 只,涨幅居前的有国亮新材、特瑞斯、华维设计,分别上涨 160.78%、29.98%、29.97%;跌幅居前的有爱舍伦、美邦科技、汇隆活塞,分别下跌 12.17%、5.34%、5.05%。
最后更新: 2026-01-23

相关行业研究图表


张幅前五个股所属板块
张幅前五个股所属板块 - 2026年01月 - 行业研究数据
北交所涨幅前五(截至2026/01/22)
北交所涨幅前五(截至2026/01/22) - 2026年01月 - 行业研究数据
市场成交额走势(截至2026/01/22)
市场成交额走势(截至2026/01/22) - 2026年01月 - 行业研究数据
指数涨跌幅(裁至2026/01/22)
指数涨跌幅(裁至2026/01/22) - 2026年01月 - 行业研究数据
北交所跌幅前五(截至2026/01/22)
北交所跌幅前五(截至2026/01/22) - 2026年01月 - 行业研究数据

相关行业研究报告


图表内容


图1:市场成交额走势(截至2026/01/22)
市场成交额走势
一泸深A股(左轴,亿元)
一北证A股(右轴,亿元)
2025-12-20
2025-12-31
2026-01-11
2026-01-22
数据来源:nd
东吴证券研究所